找回密码
 立即注册

QQ登录

只需一步,快速开始

快捷登录

戒友经验交流群

关注:1

所属分类: 戒友圈 戒友圈 戒友交流 戒友经验交流群

本版主题: 54667

今日更新: 0

一起交流吧,经验分享
发布新主题

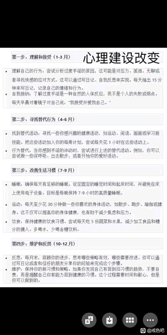
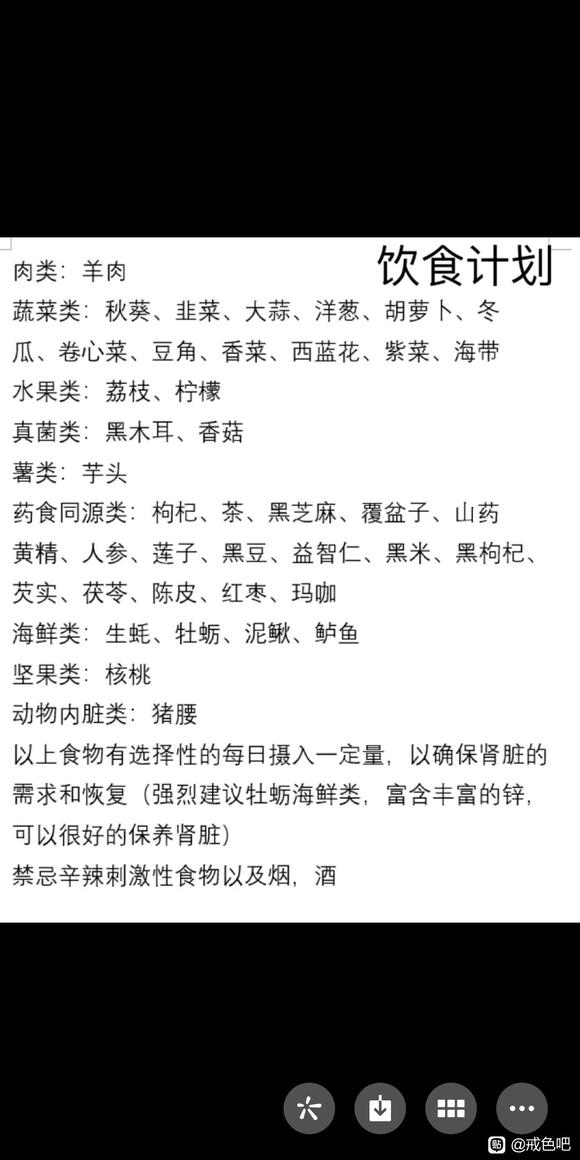
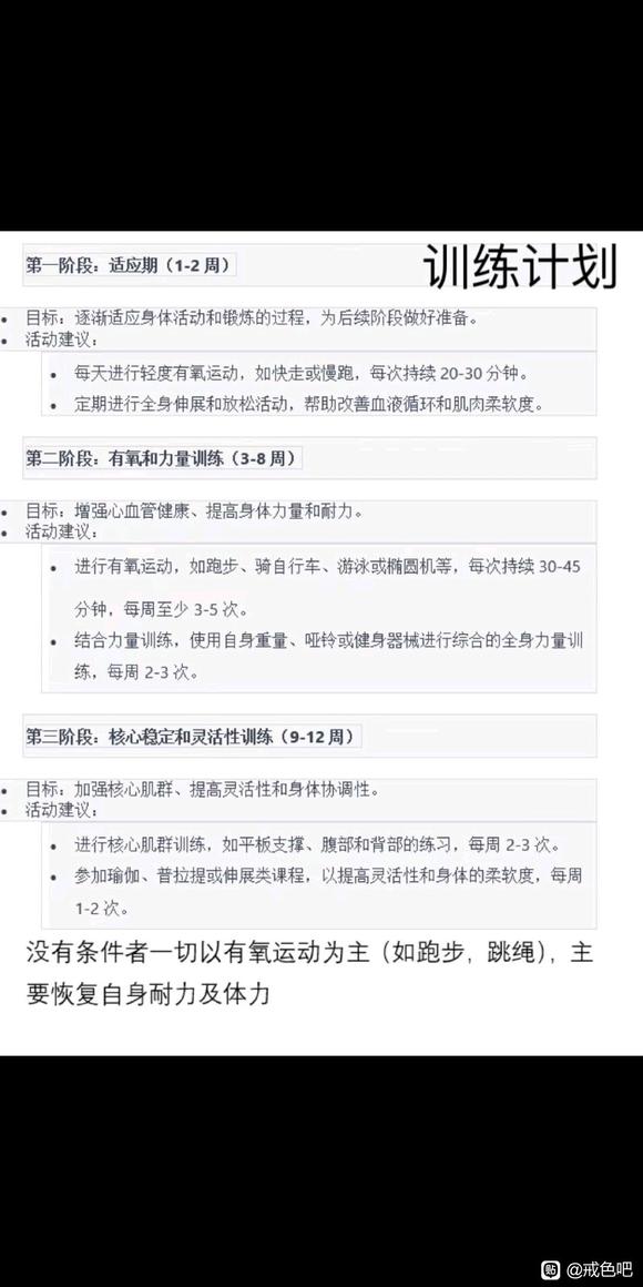
身体恢复这是营养周期表。和训练表。希望对大家有用。

3 / 117
xuanxuan821014 发表于 2024-6-1 22:30:47 | 显示全部楼层 |阅读模式
这些是一些帮助身体恢复。和对心理建设。和预防破戒的。戒sy一定要远离黄源,还要养好身体。加油,戒友们。建设你们未来的美好生活而奋斗。

”身体恢复这是营养周期表。和训练表。希望对大家有用。

”身体恢复这是营养周期表。和训练表。希望对大家有用。

”身体恢复这是营养周期表。和训练表。希望对大家有用。

”身体恢复这是营养周期表。和训练表。希望对大家有用。
Tips: 戒友之家域名更改为- www.jiebbs.cn 感谢您的支持,官方指导微信/QQ 搜索: 3912800 添加好友,谨防上当受骗!
回复

使用道具 举报

jjf806 发表于 2024-6-1 22:31:11 | 显示全部楼层
顶。
Tips: 戒友之家域名更改为- www.jiebbs.cn 感谢您的支持,官方指导微信/QQ 搜索: 3912800 添加好友,谨防上当受骗!
回复 支持 反对

使用道具 举报

keye 发表于 2024-6-1 22:32:01 | 显示全部楼层
加油
Tips: 戒友之家域名更改为- www.jiebbs.cn 感谢您的支持,官方指导微信/QQ 搜索: 3912800 添加好友,谨防上当受骗!
回复 支持 反对

使用道具 举报

amenda 发表于 2024-6-1 22:32:10 | 显示全部楼层
加油
Tips: 戒友之家域名更改为- www.jiebbs.cn 感谢您的支持,官方指导微信/QQ 搜索: 3912800 添加好友,谨防上当受骗!
回复 支持 反对

使用道具 举报

发表新帖 客服
微信
手机
回到顶部